Web3 KOL Marketing Checklist: Harnessing the Power of Influencer Marketing in Crypto
This article delves into the latest statistics and data shaping influencer marketing, highlighting the reasons why Web3 brands should leverage this rising trend.
Influencer marketing has cemented itself as a crucial element of modern marketing strategies. For Web3 and crypto, this trend is one that the industry cannot ignore as more and more potential users turn to influencer-driven media.
This article delves into the latest statistics and trends shaping Web3 influencer marketing, otherwise known as crypto KOL marketing, highlighting the reasons behind its rapid rise and exploring how platforms like Lever.io can help brands capitalize on these opportunities to increase brand awareness.
We also provide a checklist to help guide you through the thought processes for launching a Web3 KOL marketing campaign. You might be surprised by how many times you answer "Yes" to the questions in this survey!
Key Takeaways
- Influencer Marketing’s Explosive Growth: Now a $21.1 billion industry, influencer marketing is rapidly expanding, with brands recognizing its effectiveness and high ROI. This growth highlights its pivotal role in modern marketing strategies.
- Platform Dynamics and Micro-Influencers: TikTok is quickly gaining ground, particularly among younger audiences. Web3 micro-influencers stand out with their higher engagement rates, offering brands more authentic connections with niche audiences.
- Consumer Trust and Purchase Influence: Influencers have become trusted voices for Web3 consumers, particularly Gen Z and millennials. Their recommendations significantly impact purchasing decisions, making them invaluable partners for brands seeking to drive sales through authentic content.
- Emerging Trends and Lever.io’s Role: The future of crypto KOL marketing is being shaped by Web3 innovations and technological advancements. Lever.io is at the forefront, providing brands with the tools and insights needed to navigate this evolving landscape and maximize campaign impact.
Great for Web3 Brands: Analyzing KOL Marketing Growth and Effectiveness
The influencer marketing industry is experiencing unprecedented growth, evolving into a multi-billion-dollar sector that shows no signs of slowing down. As Web3 brands increasingly recognize the value of authentic and relatable content, influencer marketing has emerged as one of the most effective tools for engaging audiences, driving sales, and enhancing financial assets.
This section explores the remarkable expansion of the industry, the compelling ROI brands are achieving, and why influencer marketing continues to be a dominant force in digital advertising.

A Booming Market with No Signs of Slowing Down
The influencer marketing industry is currently valued at $21.1 billion, a significant 29% increase from $16.4 billion just a year ago. This rapid expansion is driven by brands across various sectors increasingly recognizing the value of influencer partnerships, much like the evolving dynamics seen in the cryptocurrency market.
Whether through large-scale collaborations with celebrity influencers or targeted campaigns with niche micro-influencers, businesses are investing heavily in this strategy to reach audiences in more personal and engaging ways.
The market’s growth is fueled by the shift towards digital and social media consumption. As traditional advertising loses its grip on consumer attention, influencer marketing fills the gap by offering a more organic, content-driven approach. This shift is particularly evident among younger demographics, who prefer to engage with brands through content that feels genuine and relatable.
Proven Effectiveness: Marketers and Brands See Results
The effectiveness of influencer marketing is reflected in the confidence brands have in this strategy. A staggering 90% of marketers believe that influencer marketing is effective, with 84.8% of brands reporting positive outcomes from their campaigns. This success can be attributed to the personal nature of influencer endorsements, which are often seen as more trustworthy and credible compared to traditional ads.
Marketers continue to report strong returns, with influencer marketing generating an average of $5.78 for every dollar spent, and some campaigns seeing returns as high as $6.50 to $20 per dollar spent. These figures highlight the significant financial benefits of influencer marketing, positioning it as one of the most lucrative digital marketing channels available.
The Evolution of Influencer Marketing

Influencer marketing has undergone significant transformations since its inception. Initially, it was characterized by partnerships between brands and celebrities or popular figures, who would endorse products or services to their massive followings.
However, with the rise of social media platforms, the landscape of influencer marketing has shifted dramatically. Today, influencer marketing encompasses a broad range of collaborations between brands and individuals who have built a significant online presence, often focused on specific niches or areas of expertise.
The early days of influencer marketing saw brands leveraging the star power of celebrities to reach wide audiences. These endorsements were typically high-budget campaigns aimed at creating a broad appeal. On the other hand, as social media platforms like Twitter, TikTok, and YouTube gained popularity, a new breed of influencers emerged.
These individuals, often starting as everyday users, built substantial followings by sharing content that resonated with specific communities. This shift democratized influencer marketing, allowing brands to connect with more targeted and engaged audiences through authentic and relatable content.
Shift to Web3: Current State of the Influencer Industry
The influencer marketing industry has grown exponentially, with an estimated global value of over $21.1 billion. The rise of social media platforms has created new opportunities for individuals to build massive followings and become influencers in their own right.
As a result, Web3 brands are increasingly turning to crypto KOL marketing as a key strategy for reaching their target audience and increasing crypto project awareness.
Today, influencer marketing is a cornerstone of digital marketing strategies across various industries. Brands recognize the power of influencers to create authentic connections with their audiences, driving engagement and loyalty.
The ability to target specific demographics and niches through influencers allows brands to tailor their messaging and achieve higher ROI. As social media platforms continue to evolve, offering new features and tools for content creation and engagement, the crypto KOL marketing industry is poised for even greater growth and innovation.
Platform Preferences: Influencer Marketing’s Digital Playgrounds

With the rapid evolution of social media and the closure of several cryptocurrency exchanges, platforms like Instagram, TikTok, YouTube, and Facebook have become essential playgrounds for influencer marketing. Each platform offers unique opportunities for brands to connect with audiences, leverage creative content, and tap into diverse communities.
Understanding which platforms are leading the charge—and why—helps brands tailor their strategies to reach their target audiences most effectively. This section delves into the most popular platforms for influencer marketing and the distinct advantages they offer.
Dominant Platforms and Their Unique Strengths
Instagram remains the most popular platform for influencer marketing, utilized by 72% of marketers. Its visual nature, coupled with features like Stories, Reels, and Shoppable posts, makes it an ideal platform for brands to showcase products in creative and engaging ways.
Influencers on Instagram can seamlessly integrate brand messages into their content, providing followers with authentic recommendations that feel less like ads and more like personal endorsements.
TikTok, the rising star of the social media world, is now used by 61% of marketers. TikTok’s algorithm and content style emphasize authenticity, creativity, and rapid virality, making it perfect for reaching younger audiences. Brands like Chipotle and Elf Cosmetics have seen massive success on TikTok through creative influencer partnerships that embrace the platform’s playful, trend-driven culture.
YouTube and Facebook also hold strong positions in influencer marketing, with 58% and 57% of marketers utilizing these platforms. YouTube’s long-form content allows for in-depth product reviews and tutorials, while Facebook’s broad demographic reach and group-focused content make it a versatile tool for influencer campaigns.
Micro-Influencers: The High-Engagement Advantage
Micro-influencers, typically defined as influencers with between 1,000 to 100,000 followers, are proving to be incredibly valuable for brands. These influencers boast higher engagement rates compared to their macro counterparts, making them an attractive option for brands looking to drive interaction and community engagement.
The appeal of micro-influencers lies in their close-knit relationships with their followers. They often specialize in niche topics—like play-to-earn gaming, memecoins, or DePIN—allowing Web3 brands to target very specific segments of the market with a high degree of relevance.
For example, a skincare brand may partner with a micro-influencer known for promoting natural beauty routines, effectively reaching a targeted audience that’s already interested in similar products.
Key Opinion Leaders (KOLs) vs. Influencers
Key Opinion Leaders (KOLs) and influencers are often used interchangeably, but they have distinct differences. KOLs are individuals who have established themselves as experts in a particular field or niche, often through their work, research, or thought leadership.
They have built a reputation for their knowledge and expertise, and their opinions are highly valued by their audience. Influencers, on the other hand, are individuals who have built a large following on social media platforms, often through their content creation, personality, or lifestyle.
While influencers may have a broader reach, KOLs have a deeper level of credibility and trust with their audience. KOLs are often sought out for their expertise and opinions, and their endorsements carry significant weight. In contrast, influencers may have a more superficial relationship with their audience, and their endorsements may be seen as less authentic.
Consumer Trust and Behavior: How Influencers Shape Decisions

In an age where consumers are bombarded with advertisements, influencers have emerged as trusted voices that shape purchasing decisions and drive brand loyalty, especially in the realm of digital assets. Their ability to build personal connections with their followers makes them powerful allies for brands seeking to influence consumer behavior.
This section examines how influencers earn trust, impact buying decisions, and harness user-generated content to create authentic, compelling brand narratives that resonate with today’s discerning audiences.
Trust: The Currency of Influence in Web3 Marketing
Trust is a cornerstone of influencer marketing. Approximately 69% of consumers trust influencer recommendations more than traditional advertisements, and 63% of Gen Z and millennials report trusting influencers on social media. This trust is a powerful driver of consumer behavior, as recommendations from trusted influencers can significantly impact purchasing decisions.
The authenticity that influencers bring to Web3 brand messaging is particularly crucial in today’s marketing landscape. Consumers, especially younger ones, are increasingly wary of overt advertising tactics. Influencers offer a solution by providing content that feels genuine and relatable, whether it’s a skincare tutorial, a day-in-the-life vlog, or a candid product review.
Influencers Drive Web3 User Decisions
The impact of influencers on consumer purchasing behavior is substantial. 70% of YouTube viewers have made a purchase after seeing a brand featured in a video, demonstrating the platform’s effectiveness in turning viewers into customers.
Whether through detailed product demonstrations or casual mentions in daily vlogs, YouTube influencers are uniquely positioned to provide viewers with the information and motivation needed to make purchase decisions.
Beyond YouTube, platforms like TikTok are also proving to be potent drivers of sales. TikTok’s “For You” page algorithm can rapidly elevate product recommendations, creating viral moments that translate into direct sales spikes.
For instance, the hashtag #TikTokMadeMeBuyIt has become a cultural phenomenon, with users sharing their purchases inspired by TikTok content—further underscoring the platform’s impact on consumer behavior.
The Growing Influence of User-Generated Content (UGC)
79% of people say that user-generated content (UGC) significantly influences their buying decisions, highlighting its importance within influencer marketing. UGC adds a layer of authenticity and relatability to influencer campaigns, as it features real customers’ experiences and endorsements.
Brands like Apple, Coca-Cola, and GoPro have successfully harnessed UGC to create more authentic and engaging content, encouraging consumers to see themselves in the products.
Marketing Trends: Budget Allocations and Quality Leads

As influencer marketing continues to deliver impressive results, brands are dedicating more of their marketing budgets to this strategy, much like the financial-services industry has embraced decentralized finance. However, it’s not just about increasing spend; it’s about investing wisely in partnerships that yield high-quality leads and meaningful engagement.
This section looks at the current trends in budget allocations, explores why influencer marketing is outpacing other channels in lead quality, and provides insights into how brands are optimizing their investments in influencer partnerships.
Budgets Are Growing
Influencer marketing budgets are on the rise, with 78% of marketers planning to either increase their budgets or maintain them at the same level. This upward trend reflects the growing confidence in influencer marketing’s ability to deliver results. As brands continue to see strong returns, they are willing to allocate more resources to influencer partnerships, further fueling the industry’s growth.
The Quality of Leads Sets Influencer Marketing Apart
One of the standout benefits of influencer marketing is the quality of leads it generates. 82% of brands report that influencer marketing delivers better quality leads than other marketing channels.
This is because influencer campaigns often attract highly relevant, engaged audiences who are already aligned with the brand’s values and offerings. For example, a vegan food brand partnering with a popular plant-based lifestyle influencer is likely to attract followers who are genuinely interested in its products.
Key Trends Shaping the Future of Web3 Influencer Marketing
The influencer marketing landscape is rapidly evolving, driven by technological advancements, the rise of Web3, and shifting consumer expectations. As the industry moves forward, new trends are emerging that will redefine how brands and influencers collaborate.
From decentralized platforms to enhanced user experiences, these innovations are setting the stage for the next era of crypto KOL marketing. This section highlights the key trends shaping the future, offering a glimpse into how brands can stay ahead of the curve and continue to engage audiences in fresh and innovative ways.
The Rise of Web3 and Crypto in Influencer Marketing
Blockchain technology is set to redefine influencer marketing by introducing decentralized, blockchain-based applications that offer new ways to reward users and creators. Outreach not only brings eyes to a project; it helps "grow the pie."
As more influencers explore NFTs, crypto payments, and decentralized social platforms, brands have the opportunity to tap into these cutting-edge spaces to engage tech-savvy audiences.
Influencers in Web3 often act as educators, demystifying complex technologies and encouraging adoption among their followers. This educational role adds significant value, particularly for brands looking to build trust and drive awareness in emerging tech markets.
Checklist: Do You Need a Web3 KOL Marketing Campaign?
Use this checklist to determine whether launching a KOL marketing campaign aligns with your current business needs and objectives. If you answer "Yes" to any of these questions, discover how Lever.io can help you maximize the benefits.
1. Define Your Business Goals
Question: What are your primary business objectives at this moment (e.g., increasing brand awareness, boosting user engagement, entering new markets)?
Rationale: A KOL campaign is most effective when it directly supports specific, well-defined goals. Clarifying your objectives ensures that the campaign aligns with your overall strategy.
Why Use Lever.io: If your goal is to enhance brand visibility or enter new markets, Lever.io offers a platform that connects you with the right KOLs to achieve these objectives. Lever.io's data-driven approach ensures that you partner with influencers who can effectively promote your brand to the desired audience, aligning with your specific goals.
2. Know Your Target Audience
Question: Is your target audience influenced by KOLs in your industry or niche?
Rationale: If your audience heavily relies on KOLs for information or recommendations, a campaign can significantly impact their perceptions and purchasing decisions.
Why Use Lever.io: Lever.io helps you identify and collaborate with KOLs who have a strong influence over your target audience. By leveraging Lever.io's advanced analytics, you can pinpoint influencers whose followers match your customer demographics, ensuring your message reaches the right people.
3. Assess Market Competition
Question: Are your competitors engaging with KOLs, and are they seeing success from these efforts?
Rationale: Understanding your competitive landscape can highlight opportunities or necessities for KOL engagement to maintain or improve your market position.
Why Use Lever.io: Lever.io provides insights into industry trends and competitor activities, allowing you to strategically position your KOL campaigns. With Lever.io, you can quickly find influential KOLs who can give you a competitive edge, helping you stay ahead in the market.
4. Evaluate Budget Availability
Question: Do you have a sufficient budget allocated for a crypto KOL campaign, including compensation and content production costs?
Rationale: Crypto KOL campaigns can be resource-intensive. Ensuring you have the necessary financial backing prevents unexpected strains on your budget.
Why Use Lever.io: Lever.io offers transparent pricing and budget management tools, helping you optimize your spending. Our platform allows you to filter KOLs based on budget constraints and negotiate terms directly, ensuring you get the best ROI without overspending.

5. Measure Potential ROI
Question: Can you set clear metrics and Key Performance Indicators (KPIs) to evaluate the campaign's success?
Rationale: Defining measurable outcomes allows you to assess the effectiveness of the campaign and make data-driven decisions for future initiatives.
Why Use Lever.io: Lever.io provides robust analytics and reporting features that track your campaign's performance against your KPIs. Real-time data allows you to measure engagement, conversions, and other critical metrics, enabling you to assess ROI accurately.
6. Ensure Content Alignment
Question: Do the crypto KOLs you're considering align with your brand values and messaging?
Rationale: Alignment ensures authenticity, which is crucial for audience trust and engagement. Misalignment can lead to mixed messages and brand dilution.
Why Use Lever.io: Lever.io's platform includes detailed profiles and content histories of KOLs, allowing you to assess their compatibility with your brand. By ensuring alignment, Lever.io helps you maintain brand integrity and create authentic partnerships.
7. Check Timing and Relevance
Question: Is this the optimal time for a KOL campaign considering product launches, seasonal trends, or market conditions?
Rationale: Timing can greatly influence a campaign's impact. Aligning with key events or market upticks can enhance effectiveness.
Why Use Lever.io: Lever.io assists in planning your campaign around optimal dates and events. Our platform's scheduling tools help coordinate with KOLs to ensure timely content delivery that aligns with your strategic timelines.
8. Assess Internal Resources (See Next Section)
Question: Do you have the necessary team and tools to manage a KOL campaign effectively?
Rationale: Successful campaigns require coordination, content creation, and monitoring. Adequate resources ensure the campaign runs smoothly.
Why Use Lever.io: Lever.io streamlines campaign management by offering tools for communication, project management, and performance tracking all in one place. This reduces the workload on your team and ensures efficient campaign execution.
9. Determine Long-Term Strategy
Question: Is a KOL campaign part of a larger, sustained marketing strategy rather than a one-off effort?
Rationale: Long-term engagement often yields better results by building stronger relationships with both KOLs and your audience.
Why Use Lever.io: Lever.io facilitates long-term partnerships by creating KOL package calendars for ongoing collaborations. Our platform supports sustained engagement strategies, helping you build lasting relationships that contribute to continued growth.
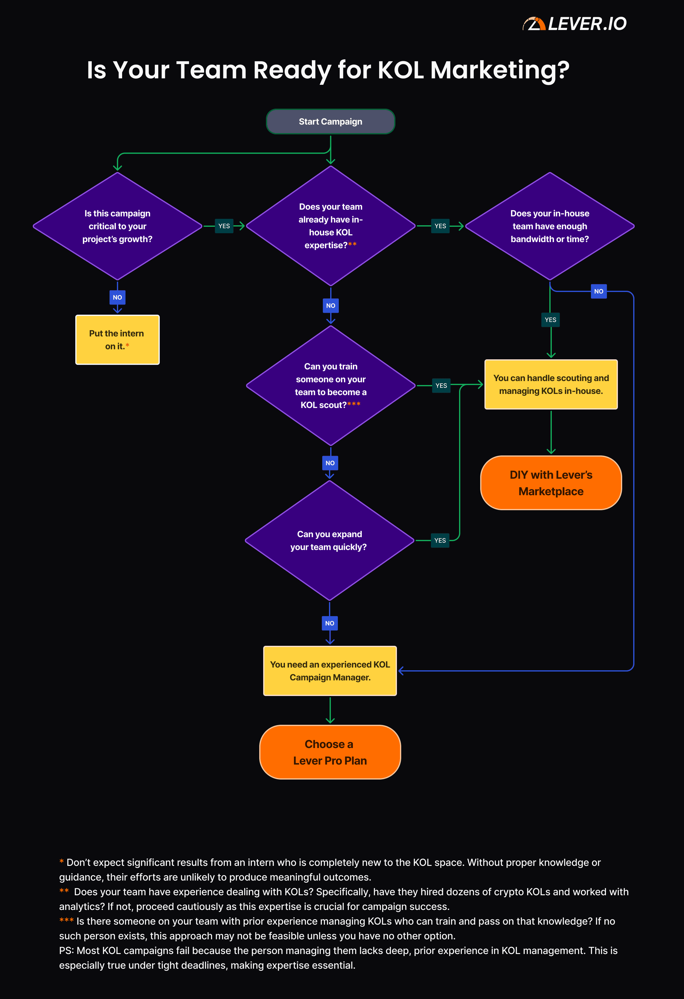
Is Your Team Ready to Launch KOL Marketing Campaigns?
Since you answered yes to many of the questions in the above checklist, what are you waiting for—it's time to get your crypto KOL marketing campaign up and running! Your project will benefit from exposure to new audiences, and new users will find out about your product through their favorite crypto influencers.
If you're wondering whether you have enough resources on deck (per Question 8), here's a handy guide to figuring out your best approach to launching a campaign.

Having a ready and able team at the helm isn't always an option, and neither is hiring one out of the gate. That's why Lever.io offers Pro Plans on top of the KOL marketplace, making sure projects seeking to launch campaigns can do so as smoothly as possible, with the least hassle while maximizing ROI.
Launch Your Web3 KOL Marketing Campaign ASAP
If you answered "Yes" to most of these questions, it's an opportune time to launch a KOL marketing campaign. Lever.io can enhance your efforts by providing a comprehensive platform that addresses each aspect of your campaign—from finding the right KOLs to managing and measuring your campaign's success.
By using Lever.io, you leverage technology and expertise that can significantly amplify your marketing impact. Get your Web3 startup's influencer marketing campaign started today and sign up for Lever.io.
Lever.io’s Role: Empowering Brands and Influencers

Lever.io stands out as a pivotal platform in this evolving landscape, providing a robust marketplace where brands can connect with influencers in a streamlined, data-driven environment.
By offering secure payments, pre-negotiated rates, and analytics tools, Lever.io simplifies the influencer marketing process, allowing brands to focus on creating impactful campaigns without the usual hassles.
The growth of crypto KOL marketing shows no signs of slowing down. As brands continue to prioritize authenticity, trust, and engagement, influencer marketing will remain at the forefront of digital strategies.
Lever.io is instrumental in this journey, empowering brands to connect with the right influencers and achieve their marketing goals. By leveraging data, embracing new technologies, and staying attuned to consumer preferences, brands can harness the full potential of influencer marketing in 2024 and beyond.